Page 47 - SOP Pelayanan Perpustakaan
P. 47
PROSEDUR PELAYANAN BEBAS PINJAMAN KOLEKSI PERPUSTAKAAN
NO. AKTIFITAS
MAHASISWA PELAYANAN WAKTU
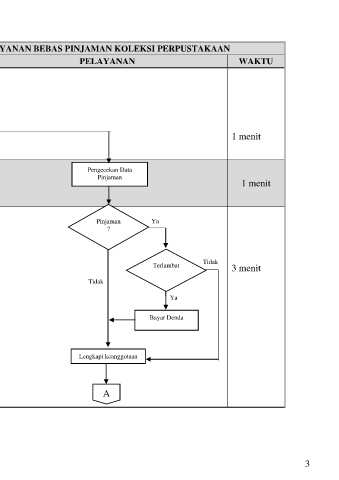
Petugas menerima Kartu Tanda MULAI
Mahasiswa (KTM) dan Formulir Bebas
Pinjaman koleksi perpustakaan dari
1
mahasiswa. Menyerahkan Kartu
Tanda Mahasiswa (KTM) 1 menit
dan Formulir Bebas
Pinjaman
Petugas melakukan pengecekan Pengecekan Data
2 pinjaman buku pada sistem Pinjaman 1 menit
Perpustakaan.
Pinjaman Ya
?
Tidak
Terlambat 3 menit
Apabila terlambat buku harus
dikembalikan dan dikenakan denda, Tidak
dan apabila hilang maka mahasiswa Ya
3 wajib mengganti dengan buku yang
sama kemudian melengkapi data Bayar Denda
keanggotaan mahasiswa pada sistem
perpustakaan.
Lengkapi keanggotaan
A
3

